 |
|
| |
|
|
业务洽谈:
联系人:张顺平
手机:17727550196(微信同号)
QQ:3003262363
EMAIL:zsp2018@szczkjgs.com
联系人:鄢先辉
手机:17727552449 (微信同号)
QQ:2850985542
EMAIL:yanxianhui@szczkjgs.com
负责人联络方式:
手机:13713728695(微信同号)
QQ:3003207580
EMAIL:panbo@szczkjgs.com
联系人:潘波 |
|
|
| |
|
 |
|
 |
当前位置:首页 -> 方案设计 |
|
|
| BD9A600MUV 6A同步降压转换器解决方案 |
|
|
| 文章来源: 更新时间:2015/6/2 9:12:00 |
|
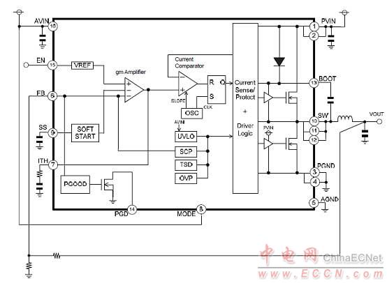
ROHM公司的BD9A600MUV是2.7V-5.5V输入输出6A的集成低导通电阻MOSFET同步降压DC/DC转换器,采用简单轻负载模式(SLIMTM)控制,输出电压从0.8V 到VPVIN x 0.7V,开关频率1MHz,主要用在DSP,FPGA,微处理器等电源,平板电脑/服务器电源,LCDTV,打印机,OA设备和娱乐设备等.本文介绍了BD9A600MUV主要特性,框图,应用电路及其推荐元件数值,降压DC/DC转换器BD9A600MUV评估板电路图,材料清单和PCB设计文件图.
BD9A600MUV is a synchronous buck switchingregulator with built-in low on-resistance power MOSFETs.It is capable of providing current up to 6A.The SLLMTMcontrol provides excellent efficiency characteristics inlight-load conditions which make the product ideal forequipment and devices that demand minimal standbypower consumption. The oscillating frequency is high at1MHz using a small value of inductance. It is a currentmode control DC/DC converter and features high-speedtransient response. Phase compensation can also be seteasily.
BD9A600MUV主要特性:
Synchronous Single DC/DC Converter.
SLLMTM (Simple Light Load Mode)Control.
Over Current Protection.
Short Circuit Protection.
Thermal Shutdown Protection.
Under Voltage Lockout Protection.
Adjustable Soft start Function.
Power Good Output.
VQFN016V3030 Package(Backside HeatDissipation)
BD9A600MUV主要指标:
Input Voltage Range:2.7V to 5.5V
Output Voltage Range:0.8V to VPVIN x 0.7V
Average Output Current:6A(Max)
Switching Frequency:1MHz(Typ)
High-Side MOSFET On-Resistance:25mΩ(Typ)
Low-Side MOSFET On-Resistance:25mΩ(Typ)
Standby Current:0μA(Typ)
BD9A600MUV应用:
Step-down Power Supply for DSPs,FPGAs, Microprocessors, etc.
Laptop PCs/ Tablet PCs/ Servers.
LCD TVs.
Storage Devices (HDDs/SSDs).
Printers, OA Equipment.
Entertainment Devices.
Distributed Power Supply, Secondary PowerSupply.

图1.BD9A600MUV框图

图2.BD9A600MUV典型应用电路图
推荐元件数值(VIN = 5V):

推荐元件数值(VIN = 3.3V):

降压DC/DC转换器BD9A600MUV评估板
This evaluation board has been developed for ROHM’s synchronous buck DC/DC converter customers evaluatingBD9A600MUV. While accepting a power supply of 2.7-5.5V, an output of 1.8V can be produced. The IC has internal 25mΩhigh-side N-channel MOSFET and 25mΩ low-side N-channel MOSFET and a synchronization frequency is of 1MHz. ASoft Start circuit prevents in-rush current during startup. An EN pin allows for simple ON/OFF control of the IC to reducestandby current consumption. A MODE pin allows the user to select fixed frequency PWM mode or enables the Deep-SLLMcontrol and the mode is automatically switched between the Deep-SLLM control and fixed frequency PWM mode. IncludeOCP (Over Current Protection) and SCP (Short Circuit Protection).

图3.BD9A600MUV-EVK-001评估板外形图

图4.BD9A600MUV-EVK-001评估板电路图
BD9A600MUV-EVK-001评估板材料清单:


图5.BD9A600MUV-EVK-001评估板PCB元件布局图(顶层)

图6.BD9A600MUV-EVK-001评估板PCB元件布局和丝印图(顶层)

图7.BD9A600MUV-EVK-001评估板PCB设计图(L1层)

图8.BD9A600MUV-EVK-001评估板PCB设计图(L2层)

图9.BD9A600MUV-EVK-001评估板PCB设计图(L3层)

图10.BD9A600MUV-EVK-001评估板PCB设计图(底层)
|
|
| |
| |
|
|
|