|
双极性步进电机的基础知识
双极性步进电机包含两绕组,为了使电机运行平稳,不断的给这两个线圈加以相位差90度的正弦波,步进电机就开始转动起来。
通常,步进电机不是由模拟线性放大器驱动;而是由PWM电流调节驱动,把线性的正弦波信号转换成了离散的直线段信号。 正弦波可被分成多段,随着段数的增加,波形不断接近正弦波。 实际应用中,段数多从4到2048或更多,大多数步进驱动IC采用4到64段细分。整步驱动,每一时刻只有一个相通电,两相电流交替和电流方向切换,使得一共产生四个步进电机机械状态。半步驱动,比整步驱动方式相对复杂一些,在同一时刻,可能两个相都需要被通电,如图1所示,使电机的步进分辨率提高了一倍。细分驱动,电机转子走一步的角度将会随着细分数的增加而减小,电机转动也越来越平稳,例如把一个32段细分序列称为八分之一步驱动模式(见图1)。

图1:细分驱动的电流波形。
电流控制精度的重要性
双极性步进电机转子的位置取决于流经两个线圈绕组的电流的大小。通常,选择步进电机的主要指标为,准确的机械定位或精准的机械系统速度控制。所以绕组电流的精度控制对步进电机的平稳运行非常重要。
在机械系统中,有两个问题会导致不准确的电流控制:
?在低速运行或用步进电机用于定位控制的情况下,每一细分段电机运行的步数错误,导致错误的定位。
?在高速运行下,系统非线性会导致短期电机运行速度变化,使得力矩不稳,增加了电机噪声和振动。
PWM控制和电流衰减模式(Decay Mode)
大多数的步进电机驱动IC,依靠步进电机绕组的电感特性实现PWM电流调节。通过每个绕组对应的功率MOSFET组成的H桥电路,随着PWM控制开始,电源电压被加到电机绕组上,从而产生驱动电流。一旦电流达到设定值,H桥就会切换控制状态,使得输出电流衰减。 一定固定时间后,一个新的PWM周期又会开始,H桥再次产生线圈电流。
重复这一过程,使绕组电流上升和下降。通过电流采样和状态控制,可以调节控制每一段细分的峰值电流值。
在预期的峰值电流达到后,H桥驱动绕组的电流衰减控制方式有两种:
?绕组短路(同时开通低侧或高侧的MOSFET),电流衰减慢。
?H桥反向导通,或允许电流通过MOSFET的体二极管流通,电流衰减快。
这两种电流衰减方式称为慢衰减和快衰减(见图2)。

图2:H桥工作状态。
由于电机绕组是感性的,电流的变化率取决于施加的电压和线圈感值。要步进电机快速运行,理想的情况就是是能够控制驱动电流在很短的时间内变化。不幸的是,电机运动中会产生一个电压,其方向与外加电压相反,反抗电流发生改变的趋势,称为“反电动势”。 所以电机转速越快,此反向电动势就越大,在它作用下电机随速度的增大而相电流减小,从而导致力矩变小。 为了减轻这些问题,要么提高驱动电压,要么降低电机绕组电感。 降低电感意味着用更少的匝数绕组,就需要更高的电流来达到相同的磁场强度和扭矩。
传统峰值电流控制的问题
传统的步进电机峰值电流控制,通常只检测通过线圈的峰值电流。 当预期的峰值电流达到后,H桥就会切换导通状态,使得输出电流衰减(快衰减,慢衰减,或两者的组合),持续一定固定时间,或等一个PWM周期结束。电流衰减时,驱动IC无法检测输出电流,从而导致一些问题。
一般来说,最好是用慢衰减,可以得到更小的电流纹波,平均电流能更准确的跟踪峰值电流。 然而,随着步率增大,慢衰减不能够及时降低绕组电流,无法保证精确的电流调节。
为了防止采样到开关电流尖峰,在每个PWM周期的开始,有一个非常短的时间(blanking time)是不采样绕组电流的,那么此时的电流就是不受控制的。这会导致严重的电流波形畸变和电机运行的不稳定(见图3)。

图3:慢衰减模式下的电流畸变。
在正弦波达到峰值后,电流先开始衰减,然后又增加,直到H桥工作在高阻状态,电流才继续向零衰减。
为了避免这种情况,许多步进电机驱动芯片,在电流幅值增加的时候采用慢衰减模式,在电流幅值减小时使用快衰减或混合衰减(结合快衰减和慢衰减)模式。 然而,这两种衰减模式的平均电流是是完全不同的,因为快衰减模式时的电流纹波相对大很多。 结果就是,两种模式下的平均电流值相差很大,导致电机运行不平稳(见图4)。

图4:传统峰值电流控制下的波形
如图4波形所示,峰值电流后一步和前一步的电机步进不一样,会导致位置误差和瞬时速度的变化。电流过零时,因为两种衰减模式的切换,也会有同样的问题。
双向电流采样
传统的步进驱动,在每个H桥下管源极和地之间接外部检测电阻,只测量PWM导通时检测电阻上的正向电压。在慢衰减模式下,电流循环通过内部MOSFET,不通过检测电阻,因此无法测量电流。在快衰减模式下,通过电阻的电流翻转,产生的是负电压。对于目前的电源IC工艺,负电压很难被简单的采样处理。
如果我们可以监控电流衰减时期的绕组电流,许多步进电机驱动的电流调节问题就能被解决。但是,如上所说通过外部检测电阻很难实现,更好的选择是尝试内部电流检测。内部电流检测允许在任何时候监测电流,如PWM导通时间,以及快衰减和慢衰减过程中。 虽然它增加了驱动IC的复杂性,但内部电流检测大大降低了系统成本,因为外部的采样电阻不需要了。 这些电阻非常大且昂贵,价格通常和驱动IC差不多!
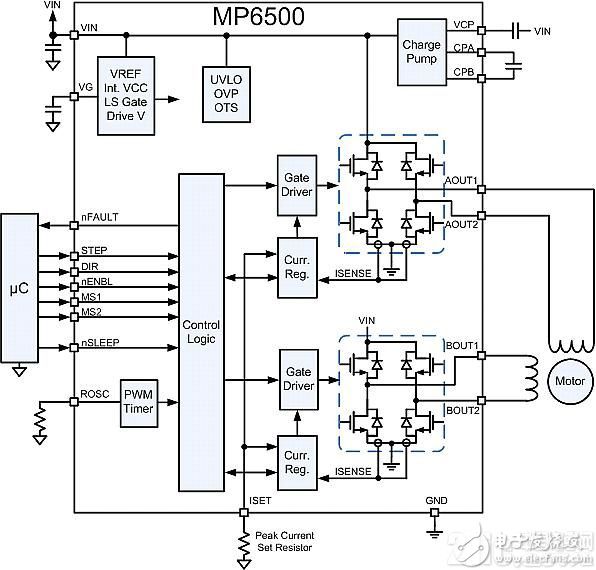
MP6500步进驱动IC
MP6500双极性步进电机驱动芯片,集成内部电流检测,很好的取代了传统廉价的峰值电流控制双极步进电机的驱动IC。MP6500内部电路框图如图5所示。

图5:MP6500电路框图。
MP6500最大驱动电流峰值为2.5A(具体取决于封装和PCB设计);电源电压范围从4.5V至35V。 支持整步,半步,四分之一步,八分之一步驱动模式。不需要外部电流检测电阻,只需要一个接地的小型、低功耗电阻去设定绕组电流峰值。
内部电流检测依赖于精准的功率管及相关电路的匹配设计,可以保证始终准确采样绕组电流,从而提高步进电机的运行质量。
通常情况下, MP6500工作在慢衰减模式下。然而,当一个固定关断时间结束,慢衰减结束后,如果当前绕组电流仍高于预期水平,快衰减模式会被开启以用来迅速减小驱动电流到所需值。 这种混合控制模式,使得驱动电流快速下降到零,同时又保证平均电流尽量接近设定值。 当step跳变时,快衰减就被采用使得当前电流迅速被调整到零,如图6所示。

图6:MP6500的自动衰减模式(step跳变时)。
如果电源电压高,电感值低,或所需的峰值电流幅值很低,电流很有可能高于设定值。由于blanking time,每个PWM周期都会有一个最小导通时间,此时许多传统的步进电机驱动器无法控制绕组电流。如果发生这种情况,MP6500会不断采用快衰退模式来保证绕组电流一直不超过设定值(见图7)。

图7: MP6500的自动衰减模式(低电流情况下)。
|