|   设计一个仅在空载时消耗微安电流的DC/DC转换器可以比作为更轻盈的液体加油的肌肉车 - 你可以让它工作,但这并不容易。在大多数现代DC/DC转换器中,满载电流的高效率是常见的;然而,当负载被禁用或断开时实现高效率仍然是一项困难和/或昂贵的任务。
 许多汽车和工业应用需要从主电源到电源的高效12 V或24 V降压功率转换。满载时的负载点(POL)电压,但在器件处于空闲或关闭状态时也需要非常低的电流消耗。为了实现如此低的电流,您可以轻松地使用低压差稳压器(LDO)与降压转换器并联,以在系统进入轻载/空载状态时实现电池的最小电流消耗。
 
 最终,延长系统电池寿命的理想情况是禁用输入电源中的所有可能设备。但是,在某些情况下,系统内的某些组件仍然需要一个子调节电压,以便在关机状态期间与其他系统模块通信(即汽车应用中的CAN总线收发器)。不专门设计用于轻载效率的DC/DC转换器可以在无负载的情况下消耗几毫安。此外,具有高轻载效率的转换器将采用频率折返方案和非连续模式操作,从而导致噪声输出电压和过多的EMI辐射。 LDO非常适合轻负载情况,因为它们可以设计为在保持低噪声输出电压的同时消耗非常低的电流。进入输入的空载电流(也称为“接地电流”)可以是几微安或更低的量级。因此,将转换器和LDO的性能结合起来,具有明显的优势。
 
 如果设计人员能够在负载为负载时禁用DC/DC转换器,则可以采用并行使用这两种方法的简单方法。最小,即对用于负载的转换器使用相同的启用/禁用信号。图1中可以看到一个例子。
 
 
        图1:与LDO并联的DC/DC转换器的框图(由德州仪器提供) 图2给出了低IQ LDO效率曲线的一般示例,该效率曲线用DC/DC转换器的效率曲线绘制,用于更高的电压转换(即12 V至1 V)。在轻负载时,LDO更有效。如果系统在轻负载下花费大量时间,使用LDO来调节电压可以显着提高系统总效率。
 
 图2 :低IQ效率曲线的一般示例(由德州仪器提供)。 实现图1中的电路要求将转换器输出设置为高于最大LDO输出电压的电压。在正常操作中,当转换器使能时,转换器将调节输出电压并向负载提供电流。大多数LDO无法吸收电流,依靠来自通过器件的负载电流来调节输出。将LDO的输出电压拉高到其标称电压以上将迫使LDO进入未调节状态,此时电流不会从输入流出输出,DC/DC转换器将有效地运行,就像LDO没有连接一样。
 
 一旦DC/DC转换器被禁用,它将停止开关,输出电压将降低,直到LDO开始规范产出。再次使能时,DC/DC转换器将以预偏置状态启动(启动期间输出上存在的正电压称为“预偏置”)。转换器将开始其启动过程,而不会从电路中吸收任何电流。输出节点,最终将输出电压拉高到标称LDO电压以上,并重新控制输出。
 
 考虑使用1400 mAh电池计算简单的电池保存期限示例。假设电池完全充电后设备处于待机状态,并且连接的电源是无负载时静态电流为10μA的LDO或无负载时静态电流为200μA的DC/DC转换器。
 
 电池容量
 使用DC/DC转换器的电池保质期(完全初始充电)使用LDO的电池保质期(完全初始充电)
 1400 mAh
 1400/0.2 = 7000小时
 7000/24 = 291.7天
 1400/0.01 = 140000小时
 140000/24 = 5833.3天
 电池寿命可延长20倍。
 现在讨论将转向如何使用TI器件实现该电路。
 图3中的电路显示了LDO与DC/DC并联的效率提升示例转换器。
 
 
 图3:TPS709与TPS54331并联(由德州仪器公司提供)。 选择的LDO是TPS709 ,具有30 V输入范围,标称接地电流仅为1μA。 DC/DC转换器是TPS54331,根据其输入电压范围和高效率进行选择。与大多数类似的DC/DC转换器相比,TPS54331在轻负载时已经表现出高效率。然而,在110μA(典型值)非开关静态电流时,转换器的空载电流几乎是TPS709在空载(1.3μA)时的接地电流的100倍,即使在开关损耗和反馈电阻负载之前也是如此图4显示了TPS709和TPS54331之间的效率测量差异。图4显示了TPS709和TPS54331之间的效率测量差异。当TPS54331使能时,测量配置为VIN = 12 V,VOUT = 3.46 V,当TPS54331禁用时,VOUT = 3.3 V.
 
 
 图4:实现电路的效率,启用和禁用TPS54331(由德州仪器公司提供)。 尽可能请注意,从10μA负载电流到10 mA,TPS709的效率将保持大致恒定在27%(VOUT/VIN)。当TPS54331使能时,由于空载输入电流,它将以非常低的效率启动,但很快就会升高,在较高的负载电流下达到90%以上。当TPS54331使能时,TPS709不提供任何负载电流,因此可以忽略其接地电流。由此可以清楚地看出,当输出负载电流为350μA或更低时禁用TPS54331将是有益的。
 
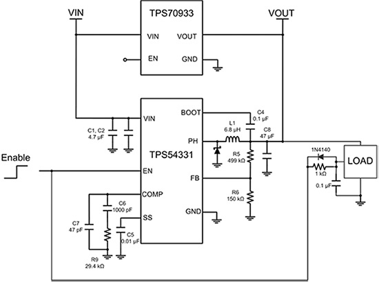
 如果负载电路在启用时具有高电流压摆率,则可能需要将使能电路延迟到负载,以便在负载需要来自VOUT的电流之前,DC/DC转换器有足够的时间被启用。这可以通过RC延迟轻松完成,但是,应注意在DC/DC关闭后负载不会保持开启状态。与电阻器并联的二极管可以实现这一点。图5显示了该电路的一个示例。
  如何使用低压差稳压器提高降压转换器的轻载效率图5:TPS709与TPS54331并联,具有负载使能延迟(由德州仪器公司提供)。
 
 
 图6显示了系统的系统响应时间范围镜头,以及启用信号使电路进入1 A负载。 如何使用低压差稳压器提高降压转换器的轻载效率图6:启动和启用/禁用图3中的电路。
 
 
 |