| 如果允许任何一节或几节电池过度放电,那么可再充电电池组的性能就会过早地发生劣化。当电池组变至完全放电状态时,最弱的那一节或几节电池的 ILOAD•RINTERNAL 电压降将会超过内部 VCELL 化学电势,而且电池端子电压将变至负值 (相对于标准电压)。在这种情况下,不可逆的化学过程将开始,从而改变起初提供电池的电荷存储能力的内部材料特性,因此该节电池随后的充电周期将不会保持原始内能。此外,一旦某节电池被损坏,则它在后续使用过程中遭受极性反转的可能性较大,进而导致问题的恶化并急速缩短电池组的有效循环寿命。 当采用基于镍的电池化学组成时,一组串接电池的过度放电不一定会造成某种安全危害,但是,早在用户察觉到性能的任何显著下降之前时常会发生一节或多节电池遭受极性反转的现象。到那个时候再来修复电池组就太迟了。当采用能量存储密度更高的锂电池化学组成时,作为一项针对过热或火情的安全措施,极性反转是必须加以防止的。于是,对于确保长久的电池组寿命 (以及使用锂电池时的安全性) 来说,监视各节电池的电压是绝对必要的。
 不妨考虑使用 LTC6801,这是一款专为应对上述特定问题而开发的集成解决方案。LTC6801 能够检测多达 12 个串接电池组电池的过压 (OV) 和欠压 (UV) 情况,并利用可级联的互连线来处理扩展的器件链,所有这些均无需借助任何的微处理器支持。
 LTC6801 的特点操作模式和可编程门限电平通过引脚搭接来设定。可提供 9 种 UV 设定值 (从 0.77V 至 2.88V) 和 9 种 OV 设定值 (从 3.7V 至 4.5V)。监视的电池数目可设定在 4 至 12 之间,而采样速率可设定为 3 种不同的速度之一,旨在优化功耗与检测时间之间的关系。另外还提供了 3 种不同的迟滞设定值,以适应报警恢复功能电路的运转状态。
 为了支持串接电池的扩展配置,故障信令通过在一个“堆叠”器件链中进行电流隔离差分时钟信号的双向传递来发送,因而对施加在电池组上的负载噪声提供了出色的免疫力。器件链中任何检测到故障的器件都将中断其输出时钟信号,于是,整个器件链中的任何故障指示均将传播至堆栈中的“末端”器件。时钟信号由一个专用 IC (例如:LTC6906) 或一个主控微处理器 (如果需要使用一个的话) 在堆栈的末端产生,并在情况正常时完整地通过器件链进行循环。
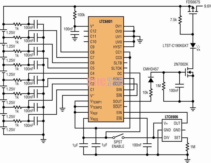
 在许多应用中,LTC6801 都被用作诸如 LTC6802 等更加精细复杂的采集系统的一个备用监视器 (例如:在混合动力汽车中)。不过,它也非常适合用作面向较低成本产品 (比如:便携式工具和后备电源) 的独立型解决方案。由于 LTC6801 直接从它所监视的电池获取其工作电源,因此每个器件的可用电池电压范围因电池的化学组成而改变,旨在提供运行该器件所需的电压 —— 从大约 10V 至高达 50V 以上。该电压范围支持将 4~12 节锂离子电池或 8~12 节镍电池堆叠成组来使用。如图 1 所示,采用 LTC6801 来监视一个镍电池组 (含 8 节镍电池) 并保护其免遭过度放电式的不当使用是非常简单的。请注意,尽管只有一个欠压报警和镍电池化学组成有关,但由于存在 OV 情况,因此在充电操作期间仍将对电池组供电连续性故障进行检测。
   图 1
 避免电池反向在基于镍的传统多节电池的电池组中,电池反向是一种主要的损坏机理,而且实际上早在其他明显的电荷耗尽症状出现之前就有可能发生。
       以下面的情形为例。一个含 8 节镍镉电池 (NiCd) 的电池组正在对诸如钻孔器等手工工具进行供电。普通用户会使用钻孔器直到其速度减缓至其初始速度的大概 50% 为止,这意味着标称电压为 9.6V 的电池组在加载运作之后下降至约 5V。假设各节电池完全匹配 (如图 2 中左侧的略图所示),则意味着每节电池的电压已经运行到低至 0.6V 左右,这对于各节电池而言是可以接受的。然而,如果在电池中存在失配 (致使其中或许有 5 节电池的电压仍在 1.0V 以上),则其他 3 节电池的电压将低于 0V 并经受一个反向应力,如位于图 2 中央的略图所示。    图 2
 即使假设电池组中只有一节弱电池 (一种现实的情形),如图 2 中的右侧略图所示,第一个电池反向也很有可能在电池组电压仍为 8V 或更高时发生,而仅能感知细微的电池组供电能力下降。由于实际上不可避免地存在的电池失配,用户会在无意之中定期反转电池,因而缩减了其电池组的容量和寿命。所以,一种能够及早地检测出某节电池电量耗尽的电路可为用户提供重要的价值。
 采用 LTC6801解决方案LTC6801 的最低可用 UV 设定值 (0.77V) 非常适合于检测镍电池组的电量耗尽。图 1 示出了一个被用作负载断接装置的 MOSFET 开关,该 MOSFET 开关受控于 LTC6801 的输出状态。当一节电池的电量耗尽、而且其电位降至门限以下时,则将负载拿掉,这样就可以避免电池反向及其造成的性能劣化影响。它还允许从电池组安全地获取最大的能量,因为并未就电池的相对匹配做任何假设,而在采用一个过分保守的单电池组电位门限函数时则有可能需要进行这样的假设。
 一个 10kHz 时钟由 LTC6906 硅振荡器产生,而且 LTC6801 输出状态信号被检测和用于控制负载断接动作。由于本例不涉及器件的堆叠,因此可级联的时钟信号被简单地回送,而不是传递至另一个 LTC6801。一个 LED 用于提供“可向负载供电”的视觉指示。当开关开路时,弱电池的电压往往略有恢复,而 LTC6801 将重新启动负载开关 (采用 0.77V 欠压设定值时无迟滞)。这种数字负载限制动作的循环速率取决于 DC 引脚的配置;在最快速响应模式中 (DC = VREG),输送的负载功率的占空比下降并递减至零,而当最弱的电池安全地到达一种完全放电状态时,脉动变得明显且较为缓慢。
       在某些应用中,当最弱的电池接近完全放电状态时 (如图 1 所示),自动中断负载是不能接受的。对于这些情况,图 3 给出的电路或许是一种上佳的替代方案。该电路并不强制某种负载干预,而是简单地提供了一种用于告知电池电量接近耗尽的声音报警指示。这里,LED 提供了这样一条指示,即:“报警电路处于运行状态且没有电池耗尽”。   
 图 3
 当不存在源时钟时,将调用一种 LTC6801 空闲模式,功耗随后将降低至微乎其微的 30μA,远远低于电池组的典型自放电电流。在图 1 和图 3 这两幅图中,所示的电路均具有一个负责停用振荡器 (及其他外围电路) 的开关,以在不使用电路时将其置于空闲模式,从而尽可能地减少电池的消耗。
 结论LTC6801 能同时监视一个多节电池的电池组中多达 12 个单独的电池,从而使得能够实现电池组容量和寿命的最大化。也可以将多个 LTC6801 级联起来使用以支持较大的电池组。该器件具有高集成度、可配置性和经过深思熟虑的特点,包括一种用于最大限度地减少待用期间电池组消耗的空闲模式。这令 LTC6801 成为一款适用于改善电池供电型产品的性能和可靠性的紧凑型解决方案。
 
 
 |