|
作者:Jeff Shepard
用于锂离子和锂聚合物电池的通用电池充电器与用于随身充电 (OTG) 的 USB 3.0 供电 (PD) 技术一起使用的应用越来越广泛,包括无人机、智能手机、平板电脑、无绳吸尘器、便携式医疗设备、无线扬声器和电子收银机设备。在这些应用中,一直要求设计者减少充电时间和外形尺寸,提高功率密度,并降低成本。
降压升压电池充电器与 USB PD 相结合,可以开发出快速、高效、通用的输入充电解决方案。但这些设备并不简单,将它们设计成支持 USB OTG 规范可能需要大量的时间。这增加了成本,并可能影响设计进度。由于需要遵守 USB 快速角色交换 (FRS) 的时间和控制标准,以确保正在提供电力的设备能够迅速成为电源消耗者,并保证数据连接不间断,因此设计过程可能变得更加复杂。
对于 USB PD 通用充电应用,设计者可以通过转向集成充电器来解决其中许多问题。集成充电器可以简化设计过程,支持全功能和紧凑型降压升压充电解决方案的实现,以低零件数和高功率密度提供高功率、快速充电。
本文简要探讨了基于 USB 3.0 和 USB Type-C® 的通用充电需求,以及实现降压升压通用输入 USB OTG 和 FRS 解决方案的复杂性。然后将回顾使用集成设备的好处,并介绍了 Texas Instruments 具有双输入选择器以及 USB PD 3.0 OTG 和 FRS 支持的集成降压升压充电解决方案。最后还介绍了一个支持性评估模块,以帮助设计者开始设计其下一个具有 OTG 和 FRS 功能的通用输入 USB PD 充电器。
通用和 OTG 充电与 FRS 的复杂性
通过建立一个标准化的连接器,USB Type-C 帮助实现了通用交流电源适配器的开发和电子垃圾的减少。但标准化连接器只是其中一个因素。便携式设备的电池的芯数各不相同,且要求适配器额定功率范围大,电压横跨 5 伏到 20 伏。不同适配器额定功率与不同电池电压的组合,意味着 USB PD 充电解决方案架构是复杂和具有挑战性的(图 1)。

图 1:USB PD 充电解决方案的内部设计可能很复杂,因为它必须适应广泛变化的电池单元配置和适配器电压。(图片来源:Texas Instruments)
首先,USB PD 控制器 (U4) 必须识别适配器规格,包括:USB 电池充电规范修订版 1.2 (USB BC1.2)、标准下行端口 (SDP)、充电下行端口 (CDP)、专用充电端口 (DCP)、高电压专用充电端口 (HVDCP),甚至非标准适配器。USB PD 控制器与适配器之间完成通信之后,输入电源路径管理和电流检测单元 (U1) 打开背对背的功率 MOSFET,将输入电压从 VBUS 连接到降压充电器 (U2) 的输入端。输入电源路径管理单元还通过检测电阻感应输入电压和电流,以支持过压和过流保护。
在降压升压充电器单元 (U2) 中还有四个附加 MOSFET,根据电池电压的要求提高或降低输入电压。在降压升压充电器的输出端需要另一个功率 MOSFET 和一个电流检测电阻,以支持 USB PD 充电器的窄电压直流 (NVDC) 电源路径管理和充电电流检测。
NVDC 电源路径管理是一个特定的控制协议,它将系统电压调节至略高于电池电压,并且不允许电压下降到最低系统电压以下。最低系统电压是指,即使在电池被移除或完全放电的情况下也能使系统运行的电压水平。此外,如果系统功率需求超过了输入适配器的额定值,电池补充模式就会支持额外的系统功率需求,防止适配器过载。
OTG 电源和 FRS
为了支持 OTG 供电,图 1 中的 DC-DC 转换器 (U3) 用来对电池放电,以在 VBUS 上提供一个稳定的电压,从而在适配器被移除时为外部设备供电,这是 USB OTG 规范的要求。如果还需要 FRS,DC-DC 转换器必须被启用并连续保持在待机模式,即使有一个适配器通过 USB Type-C 端口连接到 VBUS。如果适配器断开,连接到 DC-DC 转换器的背对背功率 MOSFET 就会打开,并连接转换器的输出,以保持 VBUS 并启用 FRS。这种方法的缺点是,保持 DC-DC 转换器处于待机状态会增加系统的静态电流损失。
集成 1 至 4 芯的降压升压充电器,具有 USB OTG 和 FRS 功能
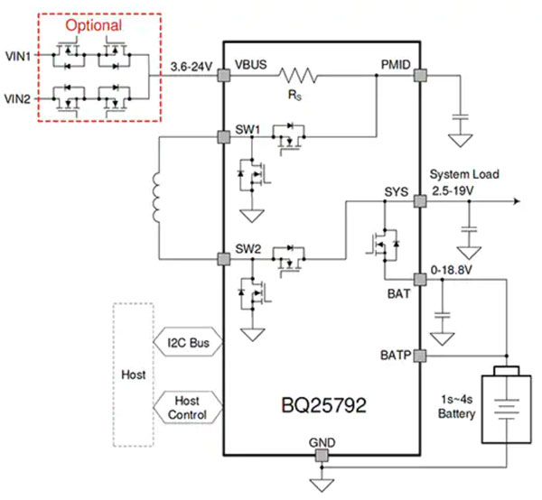
如图所示,设计一个通用 USB PD 充电解决方案以支持 OTG 和 FRS 可能是一项复杂的任务。对于使用一至四芯锂离子电池或锂聚合物电池的应用来说,Texas Instruments 为设计人员提供了 BQ25792RQMR 全集成降压升压充电器,支持 USB Type-C 和 USB PD 的全部输入和输出 OTG 电压范围,大大简化了完整的 USB PD 充电解决方案的设计,包括 FRS 支持(图 2)。一个可选的双输入电源多路复用控制器可以为两个不同的输入电源提供支持:即 VIN1 的 USB Type-C 连接器和 VIN2 的辅助电源。

图 2:BQ25792 全集成降压升压充电器简化了完整的 USB PD 充电解决方案的设计。(图片来源:Texas Instruments)
BQ25792 支持广泛的输入,具体包括:
· 3.6 至 24 伏输入电压范围。
· 检测 USB BC1.2、SDP、CDP、DCP、HVDCP 和非标准适配器。
· 未知输入源的最大功率点检测。
BQ25792 包括集成输入电流检测,能够让充电器调节输入电流并提供输入过流保护,防止适配器过载。此外,外部背对背功率 MOSFET 的控制和驱动电路被整合为输入过压和过流保护电路的一部分,取代了图 1 中输入电源路径管理和电流检测单元 (U1) 的功能。
图 1 降压升压充电器单元 (U2) 中集成的四个 MOSFET 能够让 BQ25792 充电器支持 OTG 充电。适配器存在时,充电器在标准充电模式下运行。适配器断开时,电流就会反过来,从电池流向 VBUS。BQ25792 兼容完整的 USB PD 3.0 电压范围规范,从 2.8 伏到 22 伏,可按 10 毫伏 (mV) 步长进行编程。
支持 FRS 的新方法
USB Type-C 端口对 FRS 的支持是通过一个称为备用模式的功能实现的,该功能消除了对图 1 中的 DC-DC 转换器 (U3) 的需要。BQ25792 支持降压升压充电器部分从正向充电模式到反向 OTG 模式的超快速切换,而不会出现总线电压超出规格的情况。
在正常操作下,适配器通过 VIN1 端口连接到 BQ25792,为电池充电,同时通过 PMID 输出为系统和任何供电附件提供电源。如果适配器断开,电池仍然可以为系统提供电源,但连接到 PMID 引脚的配件可能会失去电源。
使用备用模式时,充电器会不断监测 VBUS 电压。当 VBUS 下降到阈值水平以下时(表明失去了来自适配器的输入),充电器会迅速从充电模式转变为 OTG 模式,从电池放电,调节 VBUS 电压,并进行 FRS,而不需要额外的 DC-DC 转换器。在 BQ25792 中用备用电源模式实现 FRS,可以确保任何连接到 PMID 引脚的配件在 VBUS 电压下降时不会失去电源(图 3)。

图 3:在 BQ25792 中用备用电源模式实现 FRS,可以确保任何连接到 PMID 引脚的配件在 VBUS 电压下降时不会失去电源。(图片来源:Texas Instruments)
BQ25792 提供了1.5 兆赫 (MHz) 或 750 千赫 (kHz) 开关频率选择,使设计者能够根据应用的需要权衡解决方案的大小和效率。使用 1.5 MHz 的开关频率可以使用小的电感(1 微亨利 (μH))和电容值。使用 750 kHz 的开关频率可以实现更高的效率,但由于电感 (2.2 μH) 和电容较大,导致解决方案尺寸也较大。
为了延长电池寿命,尽量减少电力损耗,系统在闲置、运输或储存期间是关闭电源的。在“运输模式”下,I2C 仍被启用,但充电器的系统时钟变慢,以尽量减少器件的静态电流。在正常操作下,对于只用电池的操作,静态电流为 21 微安 (μA)。在“运输模式”下,静态电流下降到 600 纳安 (nA)。
为了帮助设计人员开始使用 BQ25792,Texas Instruments 提供了 BQ25792EVM 评估板 (EVB) 来实现同步降压升压充电器,为 1 至 4 芯电池提供高达 5 A 的充电电流,分辨率为 10 mA(图 4)。这个 EVB 包括一个接口,可以在充电和 USB OTG 模式之间切换。此外,用户可以通过一个集成的模数转换器 (ADC) 监测充电器状态、电压和电流以及任何故障。

图 4:BQ25792EVM 评估板可用于实现同步降压升压充电器,提供高达 5A 的充电电流。(图片来源:Texas Instruments)
该评估板的其他特点包括:
· USB 自动检测、USB PD 和无线输入,支持 3.6 至 24 伏输入
· 双输入源选择器,驱动双向阻断 NFET
· USB OTG 供电,2.8 至 22 伏输出,分辨率为 10 mV
· 在关机/运输模式下,静态电流低于 1 μA
· 众多的测试点、跳线和检测电阻支持电压和电流测量
结语
综上所述,设计一个通用的 USB PD 充电解决方案可能是一项复杂的任务,设计支持 USB OTG 规范的充电器可能需要大量的时间。由于需要遵守 USB 快速角色交换 (FRS) 的时间和控制标准,设计过程会变得更加复杂。其结果可能是增加成本和影响设计进度。
为了避免这种情况,市面上提供了集成式降压充电器,可支持便携式设备设计者对 USB PD、OTG 充电的需求。它们遵守 USB FRS 定时和控制标准,减少了锂电池的充电时间,缩小了外形尺寸,提高了功率密度,降低了成本,并加快产品上市速度。
|